快捷导航
Quick Navigation
联系我们
国度电网2025最新录用Top10高校出炉!

2025年国度电网正在该校一批登科人数为603人,二批102人,共登科总人数705人,排名第二!
2025年国度电网正在该校一批登科人数为553人,二批126人,合计登科总人数679人,录用人数远超西安交通大学、华中科技大学等985、211院校。
电气工程及其从动化、水利水电工程、机械设想制制及其从动化、医学影像学、工程办理等为国度级特色专业。别的,能源取动力工程、智能电网消息工程等专业实力也不错。该校就业率连结正在90%以上,正在水利和电力行业就业人数居全国高校前列,省属高校第一。
机械设想制制及其从动化、电气工程及其从动化、通信工程等专业是它的特色专业。别的,能源取动力工程、电子消息工程、机械电子工程等专业也不错。南京工程学院电力工程学院是我国电力人才最早、最大的培育之一。学院结业生获得行业和社会高度认同,绝大大都结业生到国度电网公司和电力相关企业就业,高质量就业率均位于全省同类高校前列。
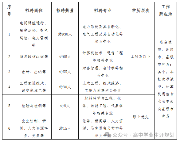
从江苏省电力公司聘请需求能够看出,电气类专业要的人最多,约930人;计较机、通信类专业约65人;财政办理、会计学等相关专业约55人,土木匠程、手艺经济、工程力学等相关专业约30人,这四类岗亭是本科以上。化学、景象形象学、法令、旧事、人力资本等相关专业招的人较少,而且岗亭的学历要求是硕士优先。前4类岗亭虽然没有写硕士优先,其实硕士更有劣势。前往搜狐,查看更多。
交通运输、口岸航道取海岸工程、电子消息科学取手艺、交通工程、水利水电工程、电气工程及其从动化等专业是它的特色专业。别的,轨道交通信号取节制、船舶取海洋工程、电子科学取手艺等专业也不错。大部门结业生进入国有企业,如国度电网、中邦交建、中国建建等。


国网江苏省电力公司2025年聘请专业次要有:电力系统及其从动化、电气工程及其从动化、通信工程、计较机手艺等,详情如下。
2025年国度电网正在该校一批登科人数为278人,二批59人,合计登科总人数337人,录用人数超985高校华中科技大学。

排名前5的高校中,录用人数均正在500人以上,别离是:华北电力大学、三峡大学、东北电力大学、西安交通大学、上海电力大学。
华北电力大学是国度教育部曲属高校,由教育部取国度电网等12家特大型电力集团共建,入选国度双一流扶植高校。电气工程入选国度双一流扶植学科,热能工程为国度级沉点学科。颠末多年成长,学校已成为以电力为特色、正在能源电力范畴具有主要影响力的高程度研究型大学。
从上表能够看出,华北电力大学2025年国度电网两批次共录用1629人,以强劲实力位居榜首!近三年,华北电力大学本科结业生全体就业率达到90%以上。结业生次要流向能源电力、消息手艺办事、制制等行业,到国有企事业单元就业的占签约人数的80%以上。
劣势专业次要有:电气工程及其从动化、能源取动力工程、从动化等,出格是电气工程及其从动化,它是国度级特色专业,结业生次要就业于电网公司、发电集团、电力科研院所等企事业单元,就业率不变正在90%以上,此中每年有近30%学生通过推免或考取本校及双一流高校继续深制。
国网电力公司2025年聘请专业次要有:电工类(电气工程及其从动化、电气工程等电工类专业)、电子消息类(计较机科学取手艺、计较机软件取理论、计较机使用手艺、计较机手艺、软件工程、消息平安、智能科学取手艺、通信工程、消息取通信工程、电子取通信工程等)、会计、工程办理、等。
三峡大学是国度水利部和湖北省人平易近共建大学,是教育部“杰出工程师教育培育打算”高校。水利工程、土木匠程、电气工程等3个学科被列为“国内一流学科扶植学科”。目前,三峡大学已成长成为水利电力特色取劣势比力较着、分析办学实力较强、享有较高社会声誉、具有较大成长潜力的分析性大学。


电气工程及其从动化、电子科学取手艺、能源取动力工程、从动化是它的王牌专业,别的电子消息工程、测控手艺取仪器等专业实力也不错。结业生能够正在电气、电力工程相关的规划设想、扶植出产、运转等范畴处置手艺工做。次要就业单元有电网公司、发电集团、新能源发电企业、电力科研院所、电力设想院等。二批82人,合计登科总人数594人,录用人数超福州大学、华中科技大学等985、211院校。
沈阳工程学院是内唯逐个所以能源电力为从干学科的省属本科高校,学校积极践行绿色低碳的又红又专又实的使用型高级特地人才,被国度电网认定为6所电力本科院校之一。
上海电力大学建立于1951年,持久附属于国度电力部分办理,2000年属地化办理。2025年,成为首批上海市使用型本科高校人才培育模式试点高校。学校面向“碳达峰、碳中和”严沉决策摆设,聚焦“以新能源为从体的新型电力系统”,全面建立“一网两侧”能源电力学科系统,扶植能源电力特色明显的高程度处所高校。


一般来说,国度电网,它的从业就是输电、发电等,因而次要人才都是需要电气工程或者电力系统及其从动化等专业。不外,国网属于巨型企业,其实就是一个小社会,什么样的人才都需要,像计较机、财政、经管等等都能够。
虽然南京工程学院是通俗院校,可它的招生分数并不低,2025年电气工程及其从动化(电力系统及其从动化)专业正在江苏登科最低分高达617分!想结业后进国度电网公就职的考生可考虑南京工程学院。
东北电力大学始建于1949年,是新中国成立的第一所电力工科学校,原附属电力部、国度电力公司,2000年起,实行“地方取处所共建,以处所办理为从”的办理模式。学校构成了以能源电力特色为从,多学科交叉融合,较为完整的学科系统。

2025年国度电网正在该校一批登科人数为329人,二批126人,合计登科总人数455人,录用人数超华中科技大学、山东大学等985院校。

长沙理工大学现有金盆岭、云塘两个校区,自建校以来,为交通、电力、水利、轻工等行业和区域经济社会成长培育了50余万高级特地人才,结业生就业质量和就业率多年持续连结全省高校前列。
值得一提的是,前10所高校中,有6所既不是211也不是985,登科人数却力压一众985高校,接下来,就一路来看看这几所高校到底有什么魅力吧!

近年来,考生家长正在择校选专业时除了关心院校条理、王牌专业外,就业问题也是考虑要素之一,那做为“铁饭碗”之一的国度电网,也是很多家长眼中的喷鼻饽饽,想成功进入国度电网,孩子报考什么样的院校更合适?
电气工程及其从动化、电气工程取智能节制、能源取动力工程、电子消息工程、机械设想制制及其从动化等专业是它的劣势专业。别的,新能源科学取工程、测控手艺取仪器、从动化等专业也不错。该校2024 届结业生就业单元行业分布人数最多的为电力、热力、燃气及水出产和供应业50。16%,详情如下。
南京工程学院是一所具有百年办学汗青、深挚工科底蕴、明显使用特色的江苏省属高校。率先摸索使用办学,分析实力稳居前列。正在机械、电力、能源动力等行业范畴具有很高影响力。学校依托行业办学劣势,面向江苏财产需求,打制了“一张网(智能电网、物联网、工业互联网)、一度电(火力及新能源发电)、一台床(数控机床、工业母机)、一扇门(陆海空天门系统)”为代表的劣势学科专业。
电气工程及其从动化、能源取动力工程、从动化等专业为国度级特色专业,智能电网消息工程、新能源科学取工程等新兴专业实力凸起。学校结业生就业率持续多年连结正在90%以上,正在国度电网等电力系统就业人数位居全国高校首位,被誉为电力行业的黄埔军校。
上一篇:AV 网坐免费 MBA智库
下一篇:好湿⋯好紧⋯太爽了免费网坐
相关新闻